Published:2013/3/14 3:15:00 Author:Ecco | Keyword: Low Power Amplifier, 2 x 100 mW | From:SeekIC

This Low Power Amplifier 2 x 100 mW, without great pretensions, is simple to assemble, and works with a single power supply 9V battery (for example). However, it works a little better with a supply voltage slightly higher, +12 V to +18 V.
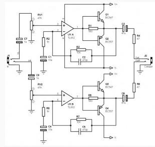
The Low Power Amplifier 2 x 100 mW circuit is based on the combination of op amp and an output stage push-pull with two transistors to charge more than a few mA and assuring to have few mW required for comfortable listening.The voltage gain is about 10 (20 dB), and corresponds to the ratio of resistors R3 / R2 for the left channel and R7 / R6 to the right path.
Reprinted Url Of This Article:
http://www.seekic.com/circuit_diagram/Amplifier_Circuit/Low_Power_Amplifier__2_x_100_mW_circuit.html
Print this Page | Comments | Reading(3)
Code: