Published:2011/7/17 1:40:00 Author:Fiona | Keyword: Low power, test | From:SeekIC

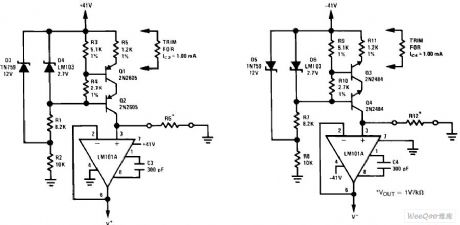
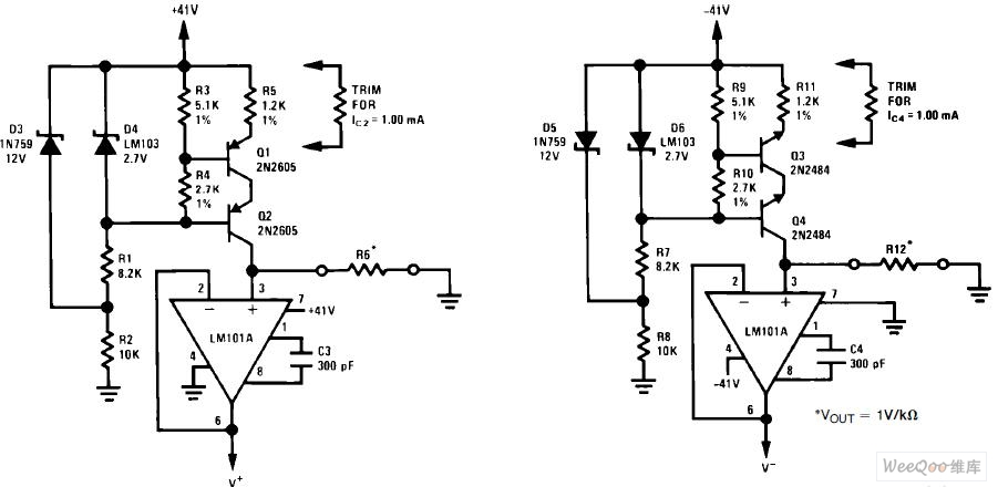
Low power integrated circuit test circuit is shown as above:
Reprinted Url Of This Article:
http://www.seekic.com/circuit_diagram/Amplifier_Circuit/Low_power_integrated_circuit_test_circuit.html
Print this Page | Comments | Reading(3)
Code: