Published:2009/7/12 23:38:00 Author:May | From:SeekIC

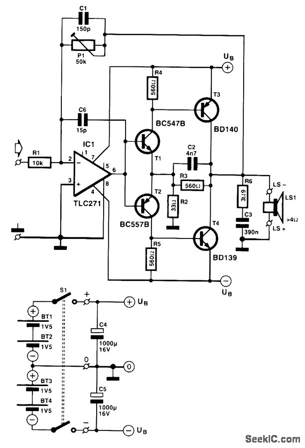
A compact audio poirer amplifier with low current drain has many applications. These are the design basis for the mini amplifier. It continues working satisfactorily with a battery voltage down to 1.5 V. Its quiescent current drain is about 1 mA, and its efficiency is a worthwhile 70 percent. It provides an output power of 500 mW into 8 Ω (or 800 mW into 4 Ω), has a sensitivity of 400 mV, and its distortion is never higher than 1.2 percent. Because the output transistors have no emitter resistor, the voltage is determined solely by the knee voltage of T3 and T4. With a load of 4 to 8 Ω, these voltages are limited to 0.2 to 0.3 V so that the transistors can be driven virtually up to the supply voltage. The overall bandwidth of the amplifier is limited to not less than 21 kHz at the maximum amplification of x5. With a 4-Ωload, the peak output current is 700 mA. A 315-mA fuse in series with the output is, therefore, a simple but effective short-circuit protection. At maximum drive with a music signal, the average current is only 50 mA. In operation the drive will never be continuously maximum, so the actual current drain will be much lower. A set of four penlight batteries should last about 200 hours.
Reprinted Url Of This Article:
http://www.seekic.com/circuit_diagram/Amplifier_Circuit/MINIATURE_AUDIO_POWER_AMPLIFIER.html
Print this Page | Comments | Reading(3)
Code: