Published:2009/6/15 22:58:00 Author:May | From:SeekIC

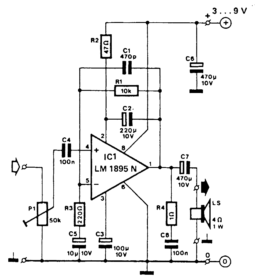
With 3-V to 9-V supplies, this amplifier can provide from 100-mW to 1-W output into a 4 Ω and bandwidth is approximately 20 kHz @ 3 dB.This circuit is useful for low-power and battery applications. Drain is 80 mA @ 3 V or 270 mA @ 9 V at maximum signal conditions.
Reprinted Url Of This Article:
http://www.seekic.com/circuit_diagram/Amplifier_Circuit/MINI_AMPLIFIER_USING_LM1895N.html
Print this Page | Comments | Reading(3)
Code: