Published:2009/7/16 20:53:00 Author:Jessie | From:SeekIC


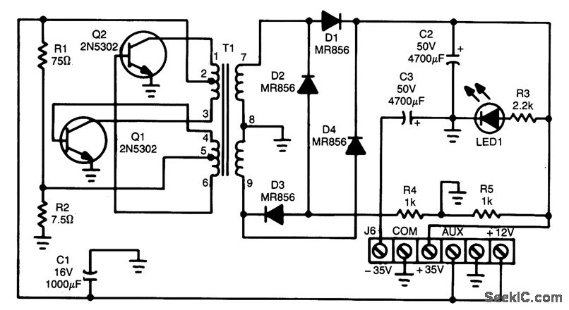
This ± 35-V supply uses a two-transistor multivibrator with a toroidal transformer. The transformer core is obtainable from Magnetics, Inc. Specifications for T1 are:
Reprinted Url Of This Article:
http://www.seekic.com/circuit_diagram/Amplifier_Circuit/MOBILE_±_35_V_5_A_AUDIO_AMPLIFIER_SUPPLY.html
Print this Page | Comments | Reading(3)
Code: