Published:2009/6/23 22:31:00 Author:Jessie | From:SeekIC

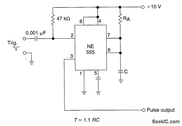
The time constant of RAXC deterrrtines the period of the monostable multivibrator. A negative pulse at pin 2 of the 555 starts the cycle.
Reprinted Url Of This Article:
http://www.seekic.com/circuit_diagram/Amplifier_Circuit/MONOSTABLE_MULTIVIBRATOR_II.html
Print this Page | Comments | Reading(3)
Code: