Published:2009/7/8 20:43:00 Author:May | From:SeekIC

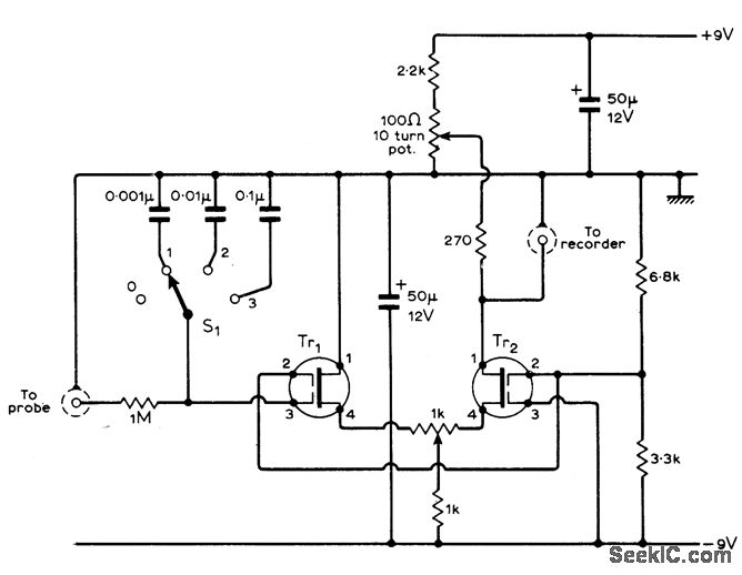
Developed to monhor chemical process of titration, by recording probe output voltages between 100 and 400 mV when intemal impedance of probe is in gigohm range. Either40673 or3N187 dualgate MOSFETs connected as differential arnpliiier are suitable for meeting high input re sistance requirement. Transistor level drifts because of temperature are in opposition and tend to cancel each other. Overall power gain of amplifier is about 70 dB. Circuit is suitable for other electrometer applications as well.-D. R. Bowman, Automatic Titration Potentiometer, Wireless World, Aug. 1971, p 400-401.
Reprinted Url Of This Article:
http://www.seekic.com/circuit_diagram/Amplifier_Circuit/MOSFET_DIFFERENTIAL_AMPLIFIER.html
Print this Page | Comments | Reading(3)
Code: