Published:2013/3/26 3:36:00 Author:Ecco | Keyword: MOSFET Linear Amplifier, 300W/50MHz | From:SeekIC

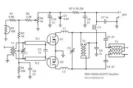
This MOSFET RF Linear Amplifier has capability to deliver up to 300W for 50MHz. The circuit built based the couple of MOSFET ARF448A and ARF448A.
Reprinted Url Of This Article:
http://www.seekic.com/circuit_diagram/Amplifier_Circuit/MOSFET_Linear_Amplifier_300W_50MHz.html
Print this Page | Comments | Reading(3)
Code: