Published:2009/7/10 0:35:00 Author:May | From:SeekIC

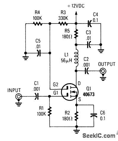
For high-impedance (7500 Ω) applications, this amplifter will provide a voltage gain of approximately -gm/ZL where ZL is the load impedance in ohms and gm is ≈ 12 x 10-3 for the 40673 FET. The G2 voltage can be used to control the gain.
Reprinted Url Of This Article:
http://www.seekic.com/circuit_diagram/Amplifier_Circuit/MOSFET_WIDEBAND_AMPLIFIER.html
Print this Page | Comments | Reading(3)
Code: