Published:2011/6/21 0:27:00 Author:John | Keyword: active preselector | From:SeekIC

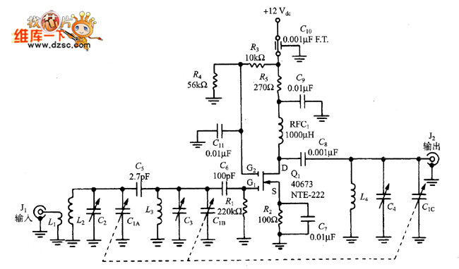
MOSFET active preselector circuit is shown.
Reprinted Url Of This Article:
http://www.seekic.com/circuit_diagram/Amplifier_Circuit/MOSFET_active_preselector_circuit.html
Print this Page | Comments | Reading(3)
Code: