Published:2013/3/18 1:44:00 Author:Ecco | Keyword: Microphone Amplifier | From:SeekIC

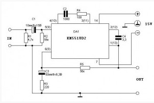
The amplifier is assembled on operational amplifier KM551UD2.The amplifier is powered by a dual supply voltage of 15 volts. The diagram shows one channel of amplification, and is given in parentheses the numbering of the findings for the second channel.
Reprinted Url Of This Article:
http://www.seekic.com/circuit_diagram/Amplifier_Circuit/Microphone_Amplifier_using_KM551UD2.html
Print this Page | Comments | Reading(3)
Code: