Published:2013/3/14 2:36:00 Author:Ecco | Keyword: Microphone Preamplifier | From:SeekIC

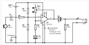
Mic Preamplifier described here is designed for dynamic type microphones, the impedance between 200 ohms and 1 ohm. Its uniqueness lies in the low power consumption, no more than 30 uA in the “worst” case, and make it very portable for this, powered by 1.5 V battery which will allow for longer operating time. This scheme is based on records from the Texas Instruments application.
TLC251 is a Programmable Low-Power Operational Amplifiers. This is indeed a control input, called BIAS (pin 8), which determines the mode of operation. When the pin is worn on the positive potential of power supply, the consumption of the circuit is reduced to a minimum, which is 10 uA (ten micro-amps). When the pin is taken to the potential 0V (ground), the consumption of the circuit back to 30 uA, three times greater than in low power mode. Why you should choose the mode in which consumption is more important? Because of bandwidth. In low power mode, the latter reduced to about 5 KHz trickle to the upper limit, while it increased to more than 20 KHz in another mode. Consider the possibility of intermediate mode, when the terminal 8 (BIAS) increased to 0.75 V, half the supply voltage.
Reprinted Url Of This Article:
http://www.seekic.com/circuit_diagram/Amplifier_Circuit/Microphone_Preamplifier_based_TLC251.html
Print this Page | Comments | Reading(3)
Code: