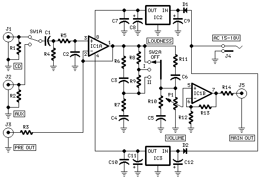
Published:2012/12/19 21:15:00 Author:muriel | Keyword: Modular Preamplifier, Control Center | From:SeekIC

Reprinted Url Of This Article:
http://www.seekic.com/circuit_diagram/Amplifier_Circuit/Modular_Preamplifier_Control_Center.html
Print this Page | Comments | Reading(3)
Code: