Published:2013/3/13 2:10:00 Author:Ecco | Keyword: Mono Preamp | From:SeekIC

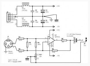
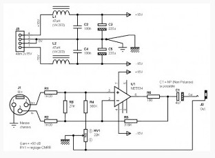
This achievement shows that it is possible to create a balanced dynamic microphone preamp, it is relatively simple. This preamp is particularly suitable for microphones with an output impedance of 200 ohms to 600 ohms. The advantage of the preamplifier is 50 dB, and bandwidth (-3 dB) extends to about 25 KHz. The splitted power supply is required.
The power supply should be treated. It is recommended to use a symmetrical power supply + /-15V using a voltage regulator has less noise, such as the LM317 and LM337.
Reprinted Url Of This Article:
http://www.seekic.com/circuit_diagram/Amplifier_Circuit/Mono_Preamp_Based_on_NE5534.html
Print this Page | Comments | Reading(3)
Code: