Published:2013/3/13 2:01:00 Author:Ecco | Keyword: Mono Preamp , Small Transformer , Two Transistors | From:SeekIC

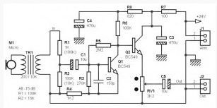
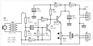
The microphone preamplifier described here is a ‘hybrid’ passive / active. A small transformer input provides a small contribution to the gain of all (about 10 dB), and a transistor provides the additional gain (35 dB) for normal use with a small dynamic microphone. About 40 kHz bandwidth, small and simple installation that requires little space.
Reprinted Url Of This Article:
http://www.seekic.com/circuit_diagram/Amplifier_Circuit/Mono_Preamp_with_Small_Transformer_and_Two_Transistors.html
Print this Page | Comments | Reading(3)
Code: