Published:2013/3/13 2:11:00 Author:Ecco | Keyword: Mono Preamplifier | From:SeekIC

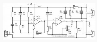
This circuit is perfect pre-amp to amplify the signal from a mono microphone. It is based on the use of a type integrated circuit TL062, a little less known perhaps as the TL082 or TL072 often used by maniacs audio.
This integrated circuit has two operational amplifier in a housing 8-pin, and has good performance alone, mostly in terms of noise and power consumption. Its use for portable audio applications.
Reprinted Url Of This Article:
http://www.seekic.com/circuit_diagram/Amplifier_Circuit/Mono_Preamplifier_based_on_TL062.html
Print this Page | Comments | Reading(3)
Code: