Published:2009/7/15 5:21:00 Author:Jessie | From:SeekIC

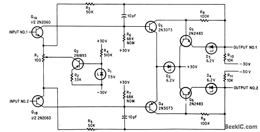
Stable voltage gain is 1,000.Current source Q2 provides bias for input stage. Amplification is linear within 10 microvolts over 100℃ range.-D. F. Hilbiber, Stable Differential Amplifier Designed Without Choppers, Electronics, 38:2, p 73-15.
Reprinted Url Of This Article:
http://www.seekic.com/circuit_diagram/Amplifier_Circuit/NO_CHOPPER_DIFFERENTIAL_AMPLIFIER.html
Print this Page | Comments | Reading(3)
Code: