Published:2009/6/22 22:31:00 Author:May | From:SeekIC

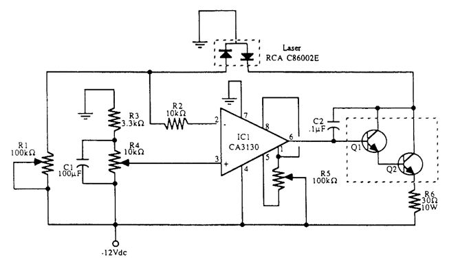
This circuit is one way to automatically adjust drive current using a discrete op amp. Use the transistors specified or replace them with a suitable Darlington power transistor (such as TIP 120).IC1RCA CA 313 operational amplifierR1,R5 100-kΩ potentiometerR2 10-kΩ resistorR3 3.3-kΩ potentiometerR4 10-kΩ potentiometerR6 30-Ω, 10-W resistorC1100-μF electrolytic capacitorC2 0.1-μF disc capacitorQ1 2N2101 transistorQ2 2N3585 transistorLaser RCA C86002 (or equivalent laser diode)
Reprinted Url Of This Article:
http://www.seekic.com/circuit_diagram/Amplifier_Circuit/OP_AMP_DIODE_LASER_DRIVER.html
Print this Page | Comments | Reading(3)
Code: