Published:2009/7/17 3:42:00 Author:Jessie | From:SeekIC

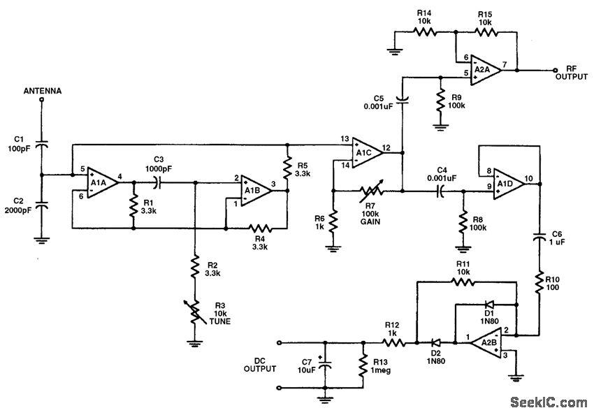
The figure shows the circuit diagram for an operational-amplifier VLF receiver. The circuit in the figure uses a virtual-inductor front end. A virtual inductor is a circuit that acts like an inductor, but isn't. Operational amplifiers AIA and AIB form a gyrator circuit. The inductance of this circuit is the product of the components shown between A1A and A1B [C3× 3300 × (R2 \+ R3)]. Capacitor C2 resonates with the virtual inductance produced by the gyrator circuit to tune the desired frequency. For the values of C2, CB, R2, and R3 shown, the circuit will tune from about 15 kHz to more than 30 kHz. Resistor R3 is the tuning control. It is a potentiometer, and should be either a multiturn knob via a vernier-reduction drive. The receiver front-end amplifier consists of amplifier A1C, which has a maximum gain of ×101 [i.e., (R7/R6)+1]. The output of A1C is an RF signal with a frequency equal to that tuned by the gyrator and C2. This signal is coupled to the RE output stage (A2A) through capacitor C5. The RF output stage shown here is a noninverting operational amplifier circuit with a gain of x2.The dc output circuit consists of a precise rectifier (A2B). The precise rectifier works like a regular rectifier, but does not have the low-voltage knee between 0 and 0.6 V (for silicon) or 0 and 0.2 V (for germanium). The pulsating dc from the precise rectifier is filtered and smoothed to straight dc, at a value proportional to the signal strength, by an RC integrator consisting of R12 and C7. The buffer amplifier (A1D) is used to isolate the precise rectifier from the RE output amplifier.
Reprinted Url Of This Article:
http://www.seekic.com/circuit_diagram/Amplifier_Circuit/OP_AMP_VLF_RECEIVER.html
Print this Page | Comments | Reading(3)
Code: