Published:2009/7/6 7:40:00 Author:May | From:SeekIC

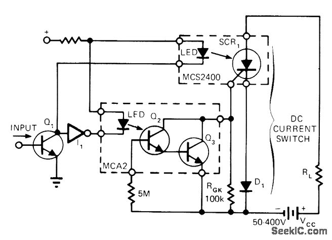
Optically isolated photo-SCR serves for switching high-voltage DC. Turnoff of SCR occurs when Q3 in MCA2 photo-Darlington shunts load current through gate, bypassing gate-cathode junction within SCR. Circuit can be operated by pulsing appropriate LEDs to turn SCR on or off. Without input signal, inverter maintains current through LED of MCA2 to keep SCR clamped off.-G. C. Riddle, Opto-Isolators Switch High-Voltage DC Cur-rent, EDN Magazine, Feb. 5, 1975, p 54.
Reprinted Url Of This Article:
http://www.seekic.com/circuit_diagram/Amplifier_Circuit/Other_circuit/400_VDC_SWITCH.html
Print this Page | Comments | Reading(3)
Code: