Published:2009/7/14 23:38:00 Author:Jessie | From:SeekIC

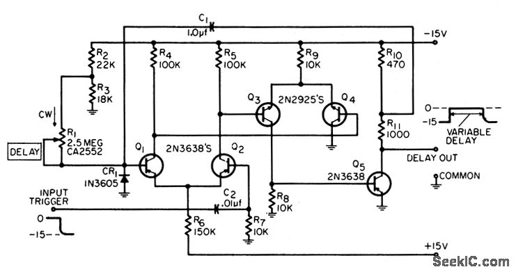
Provides continuously variable delay having good settability over entire range due to use of single log-tapered pot R1.-S. G. Freshour, Wide-Range Variable Delay Circuit, EEE, 14:3, p62.
Reprinted Url Of This Article:
http://www.seekic.com/circuit_diagram/Amplifier_Circuit/Other_circuit/6_MSEC_TO_15_SEC.html
Print this Page | Comments | Reading(3)
Code: