Published:2009/7/10 23:46:00 Author:May | From:SeekIC

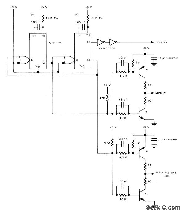
Two MC8602 cross-coupled mono MVBRs with individual pulse-width adjustments are used as clock oscillator to provide frequency flexibility for exnentation with data throughput,real-time operation with interrupts,and diagnosis of systiming problems,Required nonoverlapping clock pulses for phases 1 and 2 are generated by proagation delays through MVBRs,Transistors used for drivers are MPQ6842.- Microessor Applications Manual (Muturola Series in Solid-State Electronics), McGraw-Hill, New, York, NY, 1975, p 4-5—4-10.
Reprinted Url Of This Article:
http://www.seekic.com/circuit_diagram/Amplifier_Circuit/Other_circuit/ADUSTABLE_CLOCK_FOR_MPU.html
Print this Page | Comments | Reading(3)
Code: