Published:2011/5/17 6:53:00 Author:Robert | Keyword: Electric E, Amplification | From:SeekIC

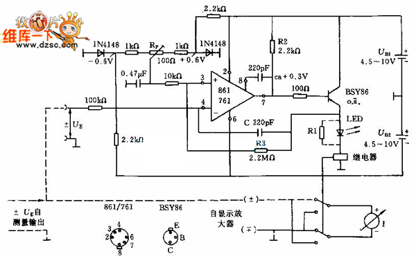
The Electric E Amplification Circuit is shown below.
Reprinted Url Of This Article:
http://www.seekic.com/circuit_diagram/Amplifier_Circuit/Other_circuit/Electric_E_Amplification_Circuit.html
Print this Page | Comments | Reading(3)
Code: