Published:2009/7/1 4:04:00 Author:May | From:SeekIC

Circuit Notes
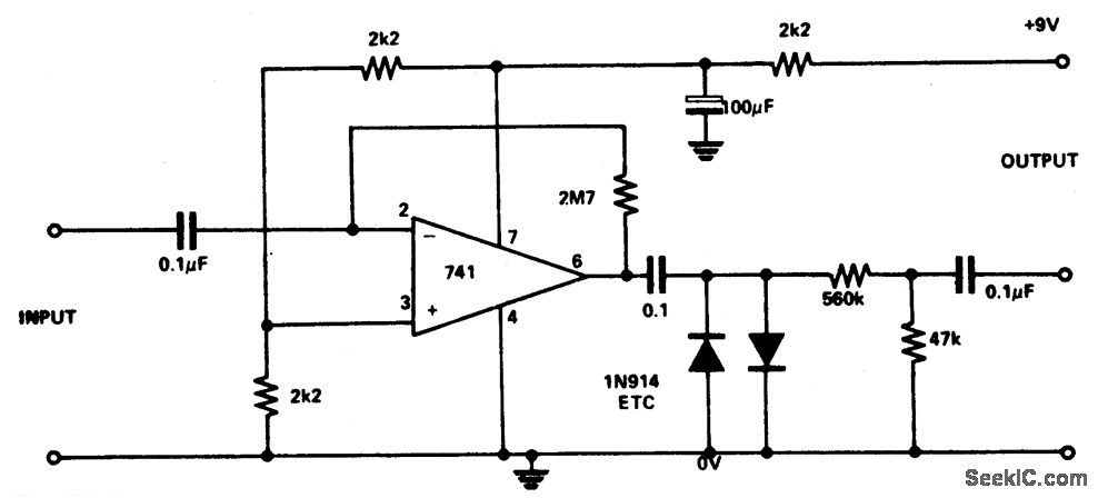
The 741 has a maximum gain of 20,000,but the circuit is so designed that the IC’s gain is 2,700,000 which then distorts the output. This distortion gnres the fuzz effect. The two diodes clip the output to drop the level, also lowered by the potential divider. This circuit also sustains the notes, due to clipping, giving a totally new sound.
Reprinted Url Of This Article:
http://www.seekic.com/circuit_diagram/Amplifier_Circuit/Other_circuit/GUITAR_FUZZ.html
Print this Page | Comments | Reading(3)
Code: