Published:2009/7/10 22:38:00 Author:May | From:SeekIC

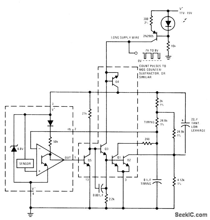
Transistors Q1-Q5 in National LM3046 transistor array form oscillator and ramp that together convert varying output voltages of LX5600 temperature transducer to poportional changes in frequency of squatevwave pulses for feed to pulse counter.-P Lefferts, A New Interfacing Concept;the Monolithic TemperatureTransducer, National Semiconductor, Santa Clara,CA,1975,AN-132,p 4.
Reprinted Url Of This Article:
http://www.seekic.com/circuit_diagram/Amplifier_Circuit/Other_circuit/TEMPERAIURE_TO_FREOUENCY__CONVERTER.html
Print this Page | Comments | Reading(3)
Code: