Published:2009/6/28 23:31:00 Author:May | From:SeekIC

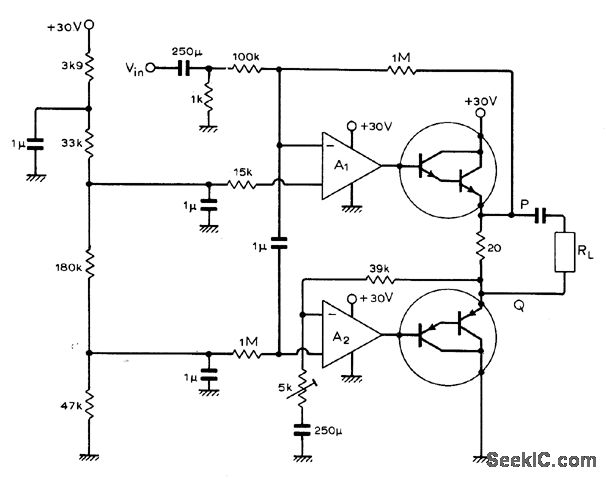
Voltage proportional to distortion is amplified for use in reducing nonlinear distortion at output, in circuit developed for use as single-ended power amplifier. Power Darlingtons are MJ4000 and MJ4010, and both opamps are 741, Preset 5K pot is adjusted initially for minimum distor-tion. Artide gives theory of operation and design equations,-A. M. Sandman, Reducing Amplifier Distortion, Wireless World, Oct. 1974, p 367-371
Reprinted Url Of This Article:
http://www.seekic.com/circuit_diagram/Amplifier_Circuit/POWER_AMPLIFIER_WITH_ERROn_TAKEOFF.html
Print this Page | Comments | Reading(3)
Code: