Published:2009/6/24 3:08:00 Author:Jessie | From:SeekIC

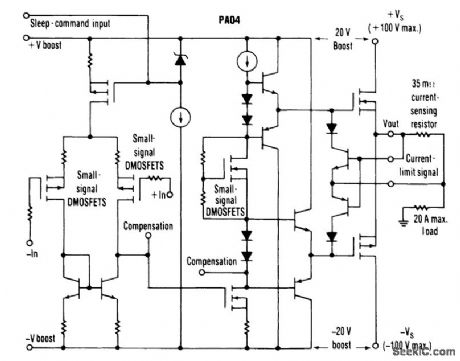
This circuit from Apex Microtechnology can deliver 180 V p-p@90 kHz into a 4-Ωload.The PA04 can deliver 400-W RMS into an 8-Ω load with low THD at frequencies beyond 20 kHz.
Reprinted Url Of This Article:
http://www.seekic.com/circuit_diagram/Amplifier_Circuit/POWER_OP_AMP.html
Print this Page | Comments | Reading(3)
Code: