Published:2009/7/2 1:12:00 Author:May | From:SeekIC

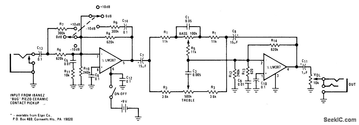
National LM387 dual opamp provides switchable gain choice of ±10 dB along with bass/treble tone control and volume control. Used with flat-response piezoceramic contact pickup for acoustic stringed musical instruments such as guitar.violin. and dulcimer. Half of IC is used as controllable gain stage, and other half is used as active two-band tone-control block.- Audio Handbook. National Semiconductor. Santa Clara. CA. 1977. p 5-12.
Reprinted Url Of This Article:
http://www.seekic.com/circuit_diagram/Amplifier_Circuit/PREAMP_FOR_ACOUSTIC_PiCkUP.html
Print this Page | Comments | Reading(3)
Code: