Published:2009/6/24 4:23:00 Author:May | From:SeekIC

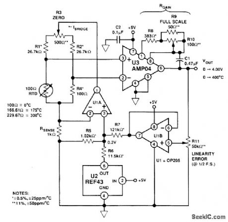
This circuit uses a platinum resistance temperature device to sense temperature. It has a range of 0 to 300℃. The RTD bridge is driven with a regulated 200-μA current to minimize self heating of the RTD. A 5-V supply is used.
Reprinted Url Of This Article:
http://www.seekic.com/circuit_diagram/Amplifier_Circuit/PRECISION_RTD_AMPLIFIER_CIRCUIT_FOR+5_V.html
Print this Page | Comments | Reading(3)
Code: