Published:2009/7/15 2:36:00 Author:Jessie | From:SeekIC

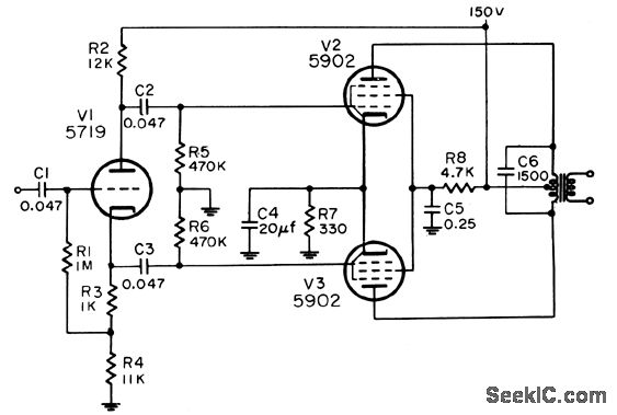
Delivers 2 w with less than 5% distortion to suitably matched load. If push-Pull tubes are dynamically matched, screen and cathode bypass capacitors C4 and C5 may be omitted. -NBS, Handbook Preferred Circuits Navy Aeronautical Electronic Equipment, Vol. I, Electron Tube Circuits, 1963, PC 64, p 64-2.
Reprinted Url Of This Article:
http://www.seekic.com/circuit_diagram/Amplifier_Circuit/PREFERRED_AUDIO_POWER_AMPLIFIER.html
Print this Page | Comments | Reading(3)
Code: