About SeekIC | Services | Payment | Advertisements service | Contact Us | Links
© 2008-2012 SeekIC.com Corp.All Rights Reserved.
Published:2009/7/1 1:57:00 Author:May | From:SeekIC

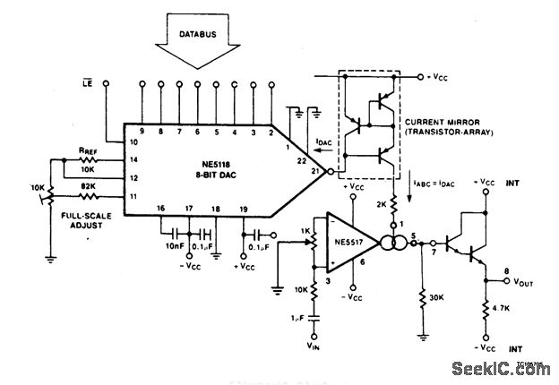
The intention of the following application shows how the NE5517 works in connection with a DAC. In the application, the NE5118 is used-an 8-bit DAC with current output-its input register making this device fully μP-compatible. The circuit consists of three functional blocks; the NE5118 which generates a control current equivalent to the applied data byte, a current mirror, and the NE5517.
Reprinted Url Of This Article:
http://www.seekic.com/circuit_diagram/Amplifier_Circuit/PROGRAMMABLE_AMPLIFIER.html
Print this Page | Comments | Reading(3)
Response in 12 hours
© 2008-2012 SeekIC.com Corp.All Rights Reserved.
Code: