Published:2009/7/9 21:08:00 Author:May | From:SeekIC

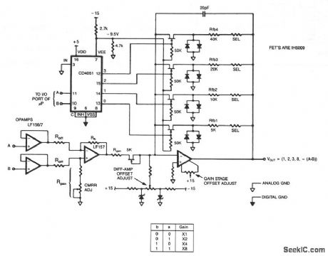
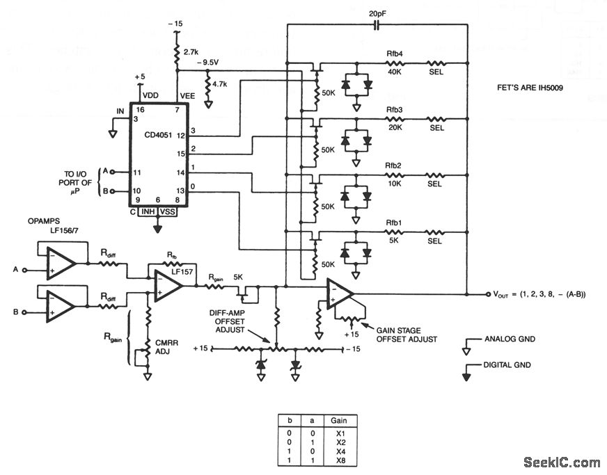
This programmable gain circuit employs a CD4051 CMOS Analog Multiplexer as a two to four line decoder, with appropriate FET drive for switching between feedback resistors to program the gain to any one of four values.
Reprinted Url Of This Article:
http://www.seekic.com/circuit_diagram/Amplifier_Circuit/PROGRAMMABLE_GAIN_DIFFERENTIAL_INPUT_AMPLIFIER.html
Print this Page | Comments | Reading(3)
Code: