Published:2009/7/3 4:44:00 Author:May | From:SeekIC

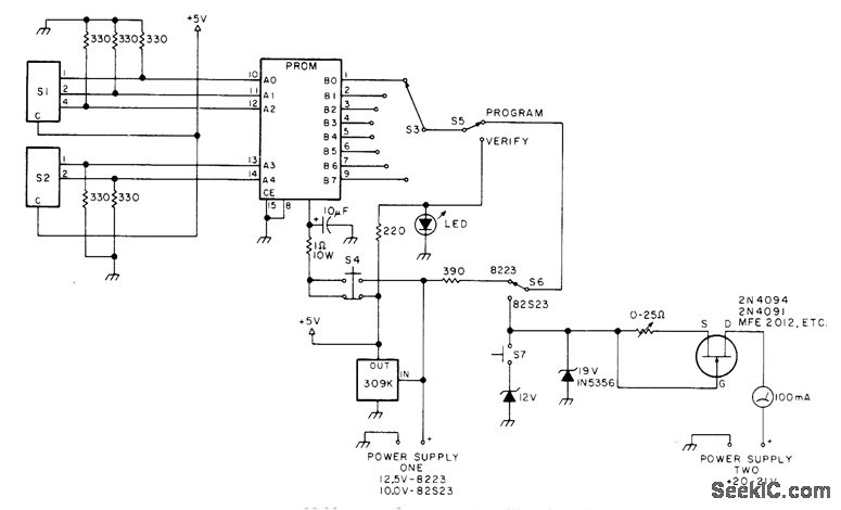
Meets radically different pro grahiming requirements for 8223 and 82S23 ROMs. S1 and S2 ale BCD thumbwheelswitches that select word address in octal. S3 select output bit to be programmed or verified.S4 is pushed momentarily to burn out programmed bit, and S5 verifies programming. S6 is set to PROM type, and S7 puts 12-V zeneracross 19-V zener for current calibration. For 82S23, adjust power suppliesto 10 and 21 V and adjust 25-ohm pot to give meter reading of 65mA when S7 is closed.-VV,J Hosking.Finally!A Simple PROM Burner! 73 Magazine, Dec.1977,p 186-187
Reprinted Url Of This Article:
http://www.seekic.com/circuit_diagram/Amplifier_Circuit/PROM_BURNER.html
Print this Page | Comments | Reading(3)
Code: