Published:2011/4/29 3:09:00 Author:Rebekka | Keyword: Portable DTMF , electronics dialer | From:SeekIC

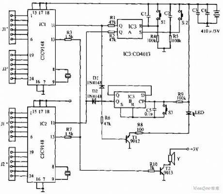
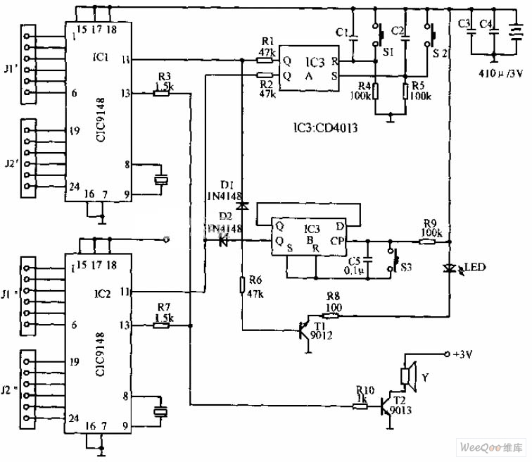
DTMF dialer portable electronic circuit is shown as above. The portable electronic DTMF dialer circuit is composed of the two private number plate C1C9148 and other digital circuit. The electronic dialer mainly use two disc special circuit CIC9148, each plate number unit can store 19 phone numbers that one number has 16 numbers. Two circuits can store 38 numbers.
Reprinted Url Of This Article:
http://www.seekic.com/circuit_diagram/Amplifier_Circuit/Portable_DTMF_electronics_dialer_circuit_diagram.html
Print this Page | Comments | Reading(3)
Code: