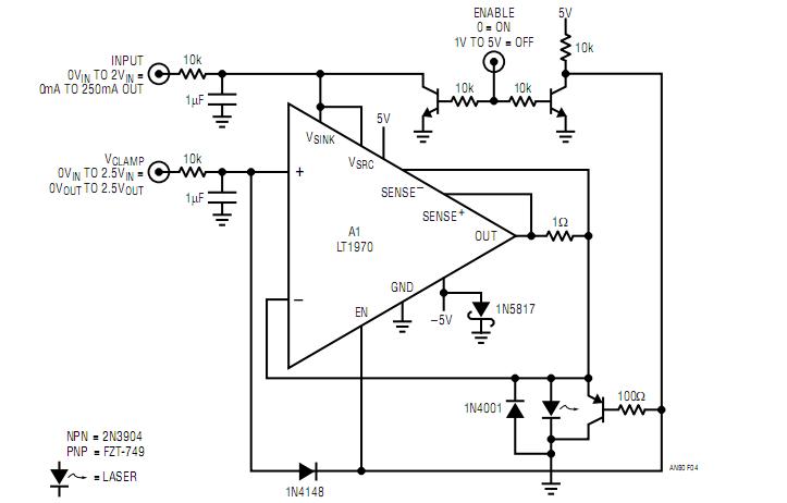
Published:2013/2/25 19:55:00 Author:muriel | Keyword: Power Ampifier, Current Source | From:SeekIC

Reprinted Url Of This Article:
http://www.seekic.com/circuit_diagram/Amplifier_Circuit/Power_Ampifier_Current_Source.html
Print this Page | Comments | Reading(3)
Code: