Published:2013/3/13 2:07:00 Author:Ecco | Keyword: Preamp , Speakers , Microphone | From:SeekIC

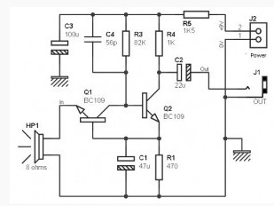
The previousPreamp for the speakers as a microphone installationis indeedsimple,buthasvirtuallyno gain.It isquite possibleto add asecond transistorto fill the gap, as shown in above diagram.Note thatthe resistor R1serves asthe polarizationof the two transistorsQ1 and Q2.At the same time, the transistorinput matchinghas becomeanNPN.
Reprinted Url Of This Article:
http://www.seekic.com/circuit_diagram/Amplifier_Circuit/Preamp_for_Speakers_as_a_Microphone_2.html
Print this Page | Comments | Reading(3)
Code: