Published:2011/5/10 3:42:00 Author:Sharon | Keyword: Pressure-separation, Negative Feedback, Bias, Amplifying | From:SeekIC


First, demonstration contents1. The composition of amplifier circuit and functions of its components. 2. Quiescent point set, and demonstration of waveform distortion. 3. Dynamic analysis of amplifying circuit.
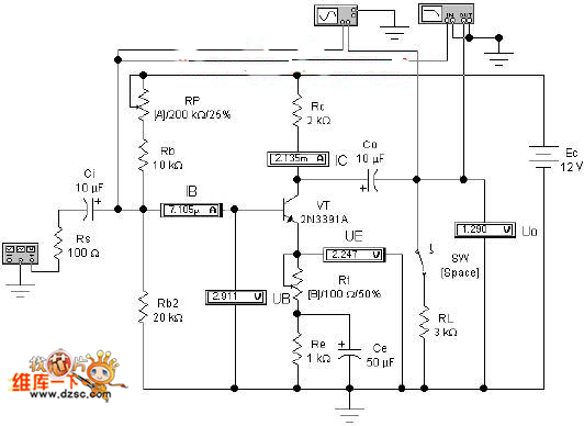
Second,demonstrative circuit
Figure 1 Pressure-separation negative feedback bias current amplifying experiment circuit
Third, features demonstration
Figure 2 Applying oscilloscope display box showing the input and output signal waveform and phase relationship
Reprinted Url Of This Article:
http://www.seekic.com/circuit_diagram/Amplifier_Circuit/Pressure_separation_Negative_Feedback_Bias_Current_Amplifying_Experiment_Circuit.html
Print this Page | Comments | Reading(3)
Code: