Published:2013/7/15 0:55:00 Author:muriel | Keyword: QRP , HF , LINEAR AMPLIFIER | From:SeekIC

This project was a particular surprise for me in that the BC547 (equiv 2N2222) can be used to build a 500mW linear amplifer covering the entire HF band with excelent spectral purity and no neutralising at all. Ugly-bug construction was used but I dare say that the good results are partly to do with the method of construction.
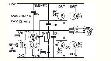
The circuit is fairly straight-forward and does not even need any form of RF neutralising. Two pairs of BC547 transistors are used in a push-pull type of output stage, biassed by a single diode and resistor. The driver is also very conventional using T1 to transform the drive impedance to a very low value for the output pairs. The amplifier is constructed on a piece of copper-clad board 45mm long by 17mm wide. Superglue a 44mm long by 3mm wide strip of copper-clad board along the center. This will become the battery supply rail. Using a sharp knife, remove some copper to form a 3mm x 3mm pad at one end of the battery rail to form the RF output terminal. Next fit the 10n and 33n decoupling capacitors; one pair at either end. These should lay flat on the board. The rest is easy after you see the photographs.
T1 primary is 14-turns of very thin wire (0.1mm Dia.) and the secondary is 1+1 turn of thin wire (0.2mm Dia.). T1 former is two of the smallest ferrite beads I could find. You can just see it in the left-hand photograph above. T1 is composed of two grey ferrite beads. The right-hand photograph shows T2 and the mounting of the two output pairs of BC547 transistors.
T2 is a little special. I found two small ferrite rings in the junk-box and decided to give them a try. The windings are 11-turns triflar wound using thin wire (0.2mm Dia.):
Twist together three 1-metre lengths of thin enamelled wire.
Wind 11-turns through the ferrite rings (1-turn is passed through both rings). Do NOT cut off the surplus yet.
Identify A1-A2, B1-B2, C1-C2 using an ohm-meter.
Thread each end of C1 and C2 back through the ferrite rings to add 2-1/2 extra turns to each end. Winding C should now have a total of 16-turns.
Twist together A2 and B1 and connect to the positive battery rail.
Connect A1 and B2 to the BC547 collectors.
The five transistors are all mounted on their heads using super-glue and with their legs in the air spread wide apart (Hey! this sounds kinda' pornographic!!). The finished linear amplifer does not look very pretty but it is very small. It is less than 10mm high and looks like this. Here you can see it beside my parker pen for comparison (I thought it would be better than a common 1-crown coin).
Reprinted Url Of This Article:
http://www.seekic.com/circuit_diagram/Amplifier_Circuit/QRP_HF_LINEAR_AMPLIFIER.html
Print this Page | Comments | Reading(3)
Code: