Published:2012/11/19 21:45:00 Author:muriel | Keyword: Quadraphonic , Amplifier circuits | From:SeekIC

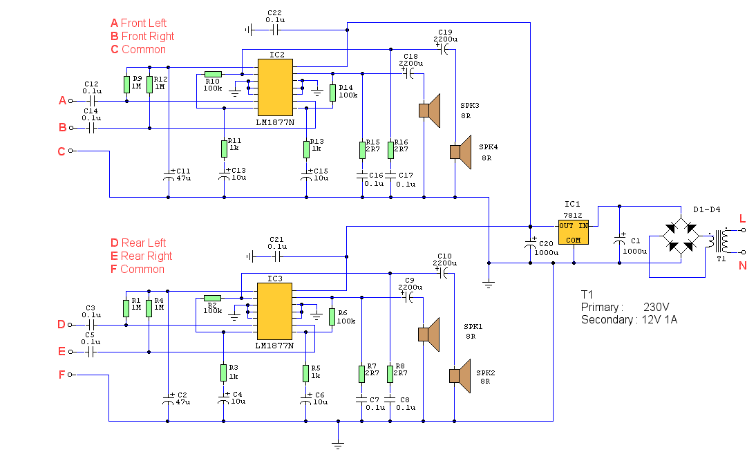
This is a four channel amplifier ideally suited for use with quadraphonic equipment such as a Sound Blaster Live card. There is no volume control,audio levels being directly controlled from the sound card itself.
Reprinted Url Of This Article:
http://www.seekic.com/circuit_diagram/Amplifier_Circuit/Quadraphonic_Amplifier_circuits.html
Print this Page | Comments | Reading(3)
Code: