Published:2009/7/22 22:15:00 Author:Jessie | From:SeekIC

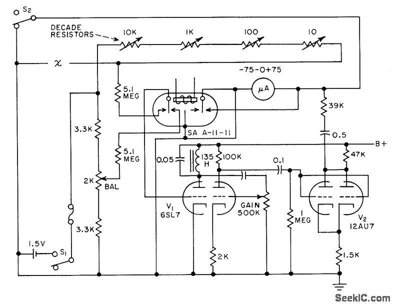
Amplified error voltage from Wheatstone bridge feeds 75-0-75 microammeter to indicate whether resistance under test is higher or lower than desired value und within preset tolerance. Instrument range is 9,999 ohms in 1-ohm steps. Gives go-no-go indication, to speed production testing.-D. S. Randall, Go No-Go Meter Speeds Resistance Check, Electronics, 31;9, p 66-68.
Reprinted Url Of This Article:
http://www.seekic.com/circuit_diagram/Amplifier_Circuit/RESISTANCE_CHECKER.html
Print this Page | Comments | Reading(3)
Code: