Published:2009/6/25 22:04:00 Author:May | From:SeekIC

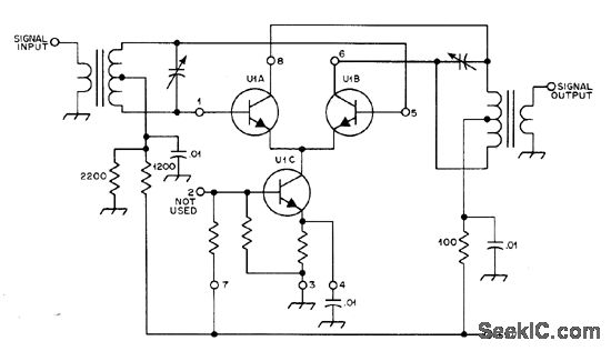
Uses RCAC CA3028A linear IC to provide power gain ofabout 32 dB at frequencies up to about 120MHz,Values of tuned circuits deρend on frequency used Unmarked resistors are on IC -D.DeMaw、Vndelstanding Linear ICs、QST, Feb1977、p19
Reprinted Url Of This Article:
http://www.seekic.com/circuit_diagram/Amplifier_Circuit/RF_DIFFERENTIAL_AMPLIFIER.html
Print this Page | Comments | Reading(3)
Code: