Published:2009/7/6 1:26:00 Author:May | From:SeekIC

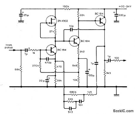
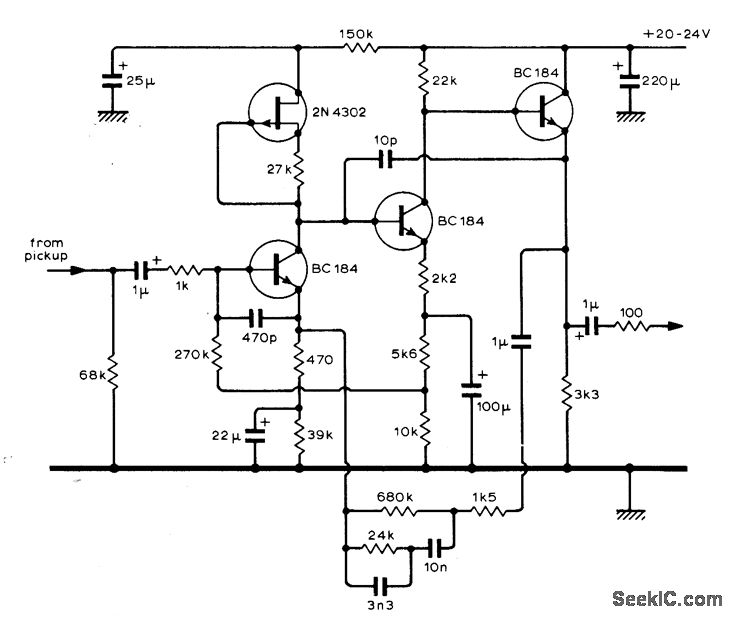
Low-noise circuit (below -70 dB referred to 5-mV input from pickup) has high overload capability and low distortion (below 0.05% intermodulation at 2 VRMS output}. Arrangement of first stage gives improved transient reponse over usual feedback pair. Second stage provides gain of 10.-S. F. Bywaters, RIAA-Equalized Pre-Amplifier, Wireless World, Dec. 1974, p 503.
Reprinted Url Of This Article:
http://www.seekic.com/circuit_diagram/Amplifier_Circuit/RIAA_PREAMP.html
Print this Page | Comments | Reading(3)
Code: