Published:2009/7/17 3:18:00 Author:Jessie | From:SeekIC

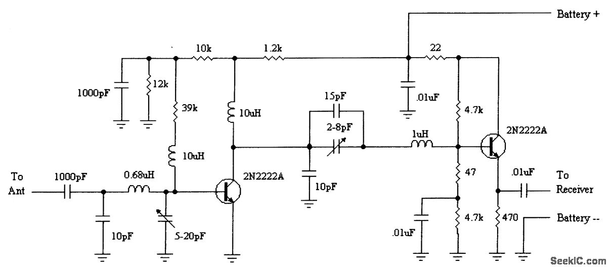
The circuit shown is small, draws little current, and is easily fabricated on a perfboard-just keep the wires short and the bypass capacitors close to their position on the schematic. To install, make a break in the wire from the antenna and insert the preamplifier. With proper trimming, this circuit yields about 20 dB of gain.
Reprinted Url Of This Article:
http://www.seekic.com/circuit_diagram/Amplifier_Circuit/R_C_RECEIVER_PREAMPLIFIER.html
Print this Page | Comments | Reading(3)
Code: