Published:2009/6/18 1:54:00 Author:May | From:SeekIC

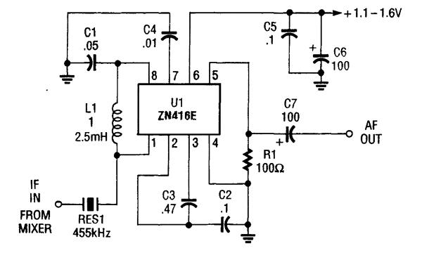
The ZN416E can be configured as a simple 455-kHz IF amplifier. In this case, the drcuit's center frequency and bandwidth are set by RES1 (a Murata CSB455E ceramic resonator).
Reprinted Url Of This Article:
http://www.seekic.com/circuit_diagram/Amplifier_Circuit/SIMPLE_455_kHz_IF_AMPLIFIER.html
Print this Page | Comments | Reading(3)
Code: