Published:2009/7/23 22:38:00 Author:Jessie | From:SeekIC

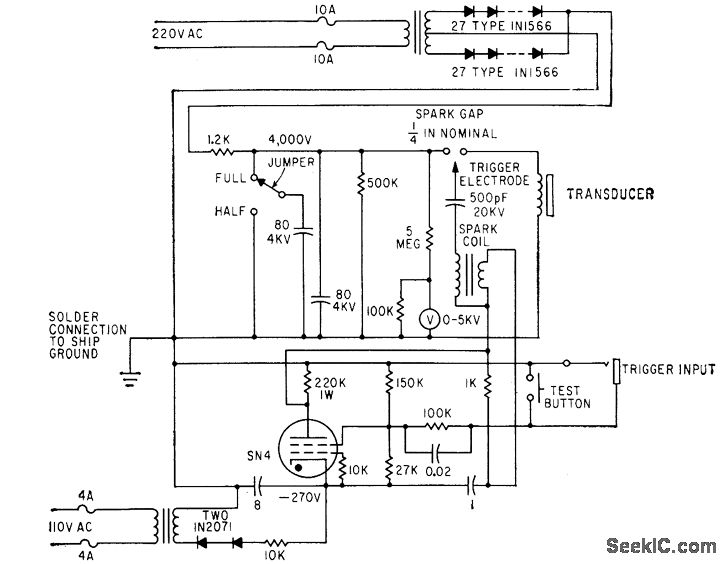
Strobotron tube circuit energizes spark coil, ionizing spark gap and discharging bank of 4,000-v capacitors through underwater transducer coil, causing adjacent aluminum plate to produce high-power sound pulse that penetrates sediment layers and bedrock for oceanographic research.-New Sonar Thumper Charts Ocean Subbottom, Electronics, 34:5, p 56:57.
Reprinted Url Of This Article:
http://www.seekic.com/circuit_diagram/Amplifier_Circuit/SONAR_THUMPER.html
Print this Page | Comments | Reading(3)
Code: