Published:2009/7/6 1:29:00 Author:May | From:SeekIC

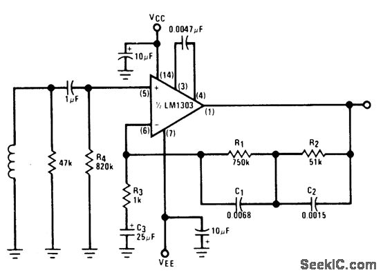
Low-noise circuit using LM1303 provides RIAA response and operates over supply voltage range of ±4.5 to ±15 V. 0-dB reference gain (1 kHz) is about 34 dB. Input is from magnetic cartridge.- Audio Handbook, National Semiconductor, Santa Clara, CA, 1977, p 2-25-2-31.
Reprinted Url Of This Article:
http://www.seekic.com/circuit_diagram/Amplifier_Circuit/SPLIT_SUPPLY_PHONO_PREAMP.html
Print this Page | Comments | Reading(3)
Code: