Published:2009/7/23 23:58:00 Author:Jessie | From:SeekIC

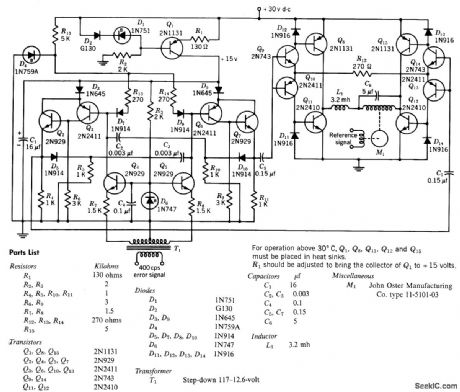
Input signal is used to control duration of relatively constant repetition-rate pulse signal, to give pulse-duration modulation. Repetition rote is 10 kc. Switching-mode output stage supplies power to control winding of two-phase servo motor.-Texas Instruments Inc., Transistor Circuit Design, McGraw-Hill, N.Y., 1963, p 483.
Reprinted Url Of This Article:
http://www.seekic.com/circuit_diagram/Amplifier_Circuit/SWITCHING_MODE_SERVO_AMPLIFIER.html
Print this Page | Comments | Reading(3)
Code: