Published:2009/7/14 0:58:00 Author:May | From:SeekIC

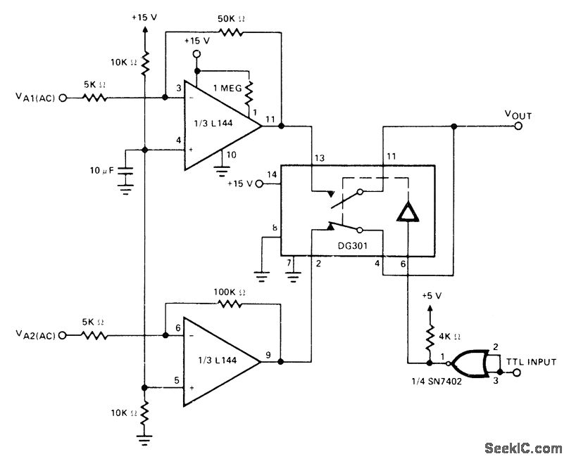
DG301 low-power analog switch serves as interface between TTL control input and DC-coupled opamp pair Logic level determines which opamp is connected to single output.- Analog Switches and Their Applications, Siliconix, Santa Clara, CA, 1976, p 7-88-7-89.
Reprinted Url Of This Article:
http://www.seekic.com/circuit_diagram/Amplifier_Circuit/SWITCHING__SINGLE_SUPPLY_OPAMPS.html
Print this Page | Comments | Reading(3)
Code: