Published:2009/7/6 21:15:00 Author:May | From:SeekIC

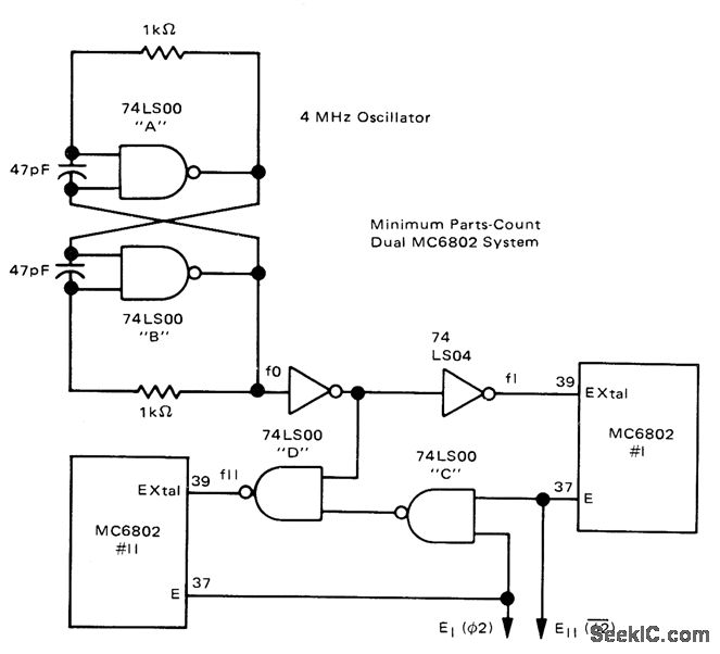
4-MHz oscillator using 74LS00 quad two-input NAND gates serves in place of crystal source of individual MC6802 microprocessors to ensure synchronizing so one microprocessor operates during half-cycle when other microprocessor is disabled Arrangement gives computing power of two MPUs with system cost of one data bus. No time is sacrificed since half-cycle used would normally be dead time on bus.-J. Farrell, “Synchronizing Two Motorola MC6802s on One Bus,” Motorola, Phoenix, AZ,1978, AN-783.
Reprinted Url Of This Article:
http://www.seekic.com/circuit_diagram/Amplifier_Circuit/SYNCHRONIZING__TWO__MICROPROCES_SORS.html
Print this Page | Comments | Reading(3)
Code: