Published:2011/3/21 0:56:00 Author:may | Keyword: bridge amplifier | From:SeekIC

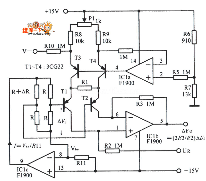
Serviceable bridge amplifier circuit is show in the following picture:
Reprinted Url Of This Article:
http://www.seekic.com/circuit_diagram/Amplifier_Circuit/Serviceable_bridge_amplifier_circuit.html
Print this Page | Comments | Reading(3)
Code: